[BACK]

Studβ 改造 その9

Update : 2025/11/25

前回製作した光学式ピックアップ。 さらに進化させてみました。
が、イロイロとドハマりしました(笑)。


小型化
回路図 基板

前回製作した光学式ピックアップですが、ちょっと大きいので小型化してみようと、専用基板を起こしてみました。

部品実装
部品実装 部品実装

基板が入荷したので早速部品を手半田で実装。 今回はチップ部品を使ってコンパクトに。 可変抵抗器が大きいですね(笑)。

赤外線LEDとフォトトランジスタは部品面に実装です。 この基板を2枚作成しました。

位置調整
位置調整

本体に基板を取り付ける金具を作成するために、まずは厚紙で検討しました。

弦に対する赤外線LEDとフォトトランジスタの位置決めが難しく「あーでもない、こーでもない」と試行錯誤しました。

難航
基板固定

厚紙で検討した結果を元に、アルミ板で金具を作成して取り付けてみましたが、弦に対する赤外線LEDとフォトトランジスタの位置がどうにも上手く決まりません。

手作りでは寸法が出ないので、なかなか難しいです。

方針転換
センサー回路図 センサー基板

さんざん試行錯誤しましたが、どうやっても上手くいかないので諦めました...

という事で、赤外線LEDとフォトトランジスタを実装した小さなセンサー基板を指板に取り付ける構造に方向転換しました。

そして早速行動(笑)。 基板を起こして組み立てました。 指板に取り付けるので基板の板厚は薄くしています。

センサー基板の実験
センサー基板 センサー基板

テープでセンサー基板を仮止めして、ブレッドボードに組んだ回路と接続をして実験してみました。

きちんと弦の振動が拾えています。 弦の振幅が大きくて基板や部品に当たらないかなと心配していたのですが、そこも大丈夫でした。 ただ4弦開放の音がちょっとボワンとしてイマイチな感じですが... それ以外は中々良い感じです。

センサー基板の取り付け
センサー基板の取り付け

センサー基板を小さな木ねじで取り付けました。 なんか良い音がしそうです(笑)。

ミキサーの改造
ミキサー回路図 ミキサーの改造 ミキサーの改造

LED駆動、フォトトランジスタ受けの回路、さらに以前取り付けたピエゾピックアップからの信号をミックスする回路を製作しました。

センサーが4つあるので、なかなか部品点数が多く、また以前に作った基板と置き換えられるようにしたいので、こちらも専用基板を作成しました。 サイズやネジ穴を合わせています。

センサーは可変抵抗でそれぞれ独立にレベル調整できますが、そちらは半田面にならべて置きました。

ミキサー基板の取り付け
ミキサー基板の取り付け

以前作成したミキシングユニットの基板を取り換えて配線しました。 基板サイズやネジ穴の位置はピッタリです(笑)。 また蓋の部分には、レベル調節用可変抵抗にアクセスできるように穴を開けています。

配線
配線 配線 配線

センサー基板とミキシング基板との配線は何時購入したのかわからない(笑)、極細のシールド線を使用しました。 100均のケーブルクリップを使用してまとめています。

ここで音出し確認しましたが、なかなか良い音でなっています。 センサー基板からの出力はピエゾピックアップに比べかなり大きいです。 やっぱり4弦開放の音がちょっとボワンとしていますが、ピエゾとバランスをとれば良いかな、という感じです。

それとやはり、外からの光によるノイズがちょっと大きいです。

ピックアップの位置変更
PUの位置変更 PUの位置変更

光学ピックアップは研究結果やすでに製品化されている物もあるのですが、それらの解説を見ていたところ、「ブリッジ近くの弦の振幅が小さい所で検出する方が良い」とあったので、試してみました。 大雑把に言うと、弦の振幅とフォトトランジスタの検出範囲の問題だそうです。

で、やってみました。 ブリッジに近いと倍音が増えてカリカリの音になるかな、と思ったのですが、そうはならず良い音がします。 特に気になっていた4弦の音は大幅に改善しました。

という事でセンサーの設置場所を変えて、配線もやり直しました。 ブリッジのところに配線できるのでスッキリした感じです。 以前、センサー基板を取り付けていたネジ穴の跡はパテで埋めて黒く塗装しておきました(笑)。

光ノイズ対策
光ノイズ対策 光ノイズ対策 光ノイズ対策

原理的にこの方式はどうやっても外からの光によるノイズが乗るのですが、少しでも抑えようとカバーを検討しました。 以前、2弦ベースを製作したときに使用した、黒いアルミ板でカバーを製作し取り付けてみました。

結果、ノイズは減るのですが、3弦、4弦の音量も小さくなりました。 きっと光の反射の関係なのだろうと、マスキングテープを貼ってみたりしたのですが、中々改善せず。 試しに手で覆ってみると音量は変わらずノイズが減るので方向性としては間違っていないはずです。

そんなこんなで色々と試してみたところ、大昔に100均で購入したリメイクシートを張り付けると音量が変わらない事がわかりました。 表面がデコボコしているのが良いのでしょうか? 裏側は粘着シートになっているので簡単に貼れて作業も楽でした(笑)。

最後にカバーをボディにネジどめして対策完了です。

完成!
完成!

最後に恒例の録音です。 元々のUnderwoodの音が「」な感じの音です。 これに今回製作した光ピックアップの音ををミックスすると「」のような感じになりました。 低音が豊かになった感じです。

そんなこんなで、かなり迷走し、試行錯誤を繰り返しましたがようやく完成しました。

ミキサーの変更
ミキサーの変更

思う所があってミキサーのケースを変更しました。 回路が見えるようにスケルトンです。 光ピックアップの調整用ボリュームの実装面を変更するのが大変でしたが、良い感じに出来ました、と自画自賛です(笑)。

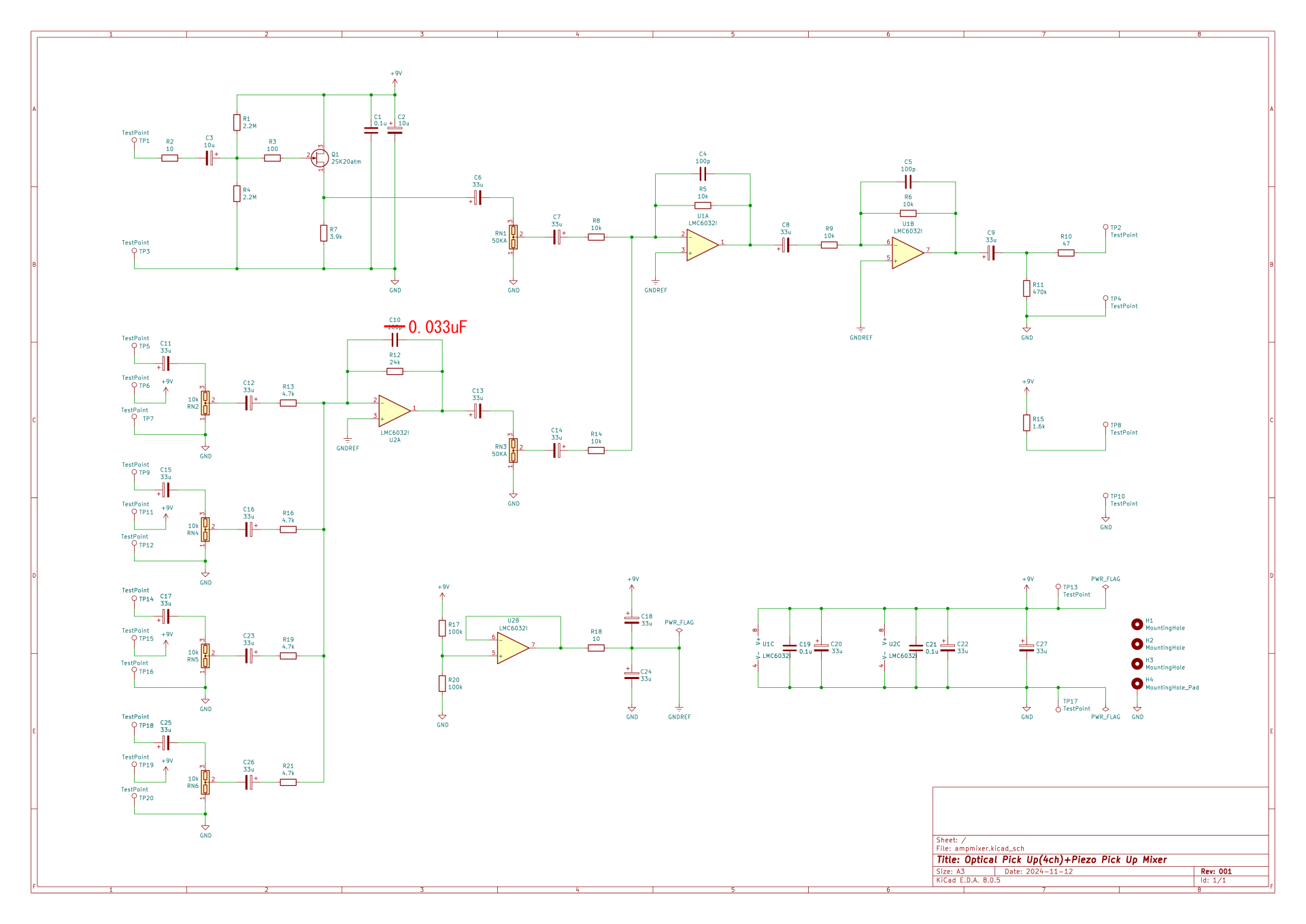
ミキサー回路図

また、それぞれの光ピックアップの出力をミックスするオペアンプのカットオフ周波数を大きく下げました。 C10を100pFから0.033uFに変更しています。 光ノイズは割と高い周波数なのですが、これによって大きく改善されます。 全体としては、メインのピックアップがUnderwoodで低音を光ピックアップで補強する、という考えです。

現状はこれで満足しましたが、終わりなき改造はまだまだ続きそうです(笑)。


©みぞ